Thread #16886562 | Image & Video Expansion | Click to Play
HomeIndexCatalogAll ThreadsNew ThreadReply
H
File: 191.jpg (142.8 KB)
142.8 KB
142.8 KB JPG
Just how fake and gay is evolution?
+Showing all 356 replies.
>>
>>16886562
>fake
Professor Turing is a *Synthetic* Chemist.
>gay
Those are two penises not fighting to the death, so...
>>
faker than your love life and gayer than your love life
>>
File: evolution.jpg (258.9 KB)
258.9 KB
258.9 KB JPG
>>16886562
>>
It's neither.
>>
>>16886564
this
>>
Tucker said “I don’t believe in evolution I believe in adaptation”

Um what’s the fucking difference? To me he’s saying the OUTCOME of humans is something that was too good to be true. I guess it’s certainly POSSIBLE some sort of godlike alien had steered causality and thus evolution into a set direction…

Is he saying white peoples are the ones that are unlikely? Does he think blacks are more likely?
>>
>>16886562
evolution is just glow niggers doing gene modifications
>>
>>16886562
The place is overrun, and glowie apes want to mess with you on a private level. Next they would implant a lower-minded individual into you, and you can't move.
Anyway, in the future, in making an A.I machine come to life, they needed to make a person as an anti-graviton particle to their mind in a tank. Crazy as it sounds, A.I. doesn't care for them.
>>
>>16886679
You're talking like Tucker is an honest debater. He's a Christcuck neoconservative figure taking advantage of his retarded fanbase that thinks driving lifted F-150s is a way of owning the libs. Of course he'll play these silly word games on the topic of Evolution Theory.
>>
>>16886679
evolution means the development of new species which are radically different from their predecessors

adaptation merely means that a species adapts to fill its niche, as in the example of Darwin's finches - the beak shape changes, but the overall organism remains the same.
>>
>>16886679
What creationists usually mean by this is they pick an arbitrary and ever-shifting goalpost where they insist certain changes could not occur as a set of adaptations. It's the "dogs always give birth to dogs; cats always give birth to cats" argument.
>>
>>16886562
Do you have a grandfather? Did he have one too? Well, how far back can you get till you hit the "ceiling" of ancestors? Adam and Eve?
>>
>>16886562
fake as shit, Christ is Lord. if there were even 100 first people through evolution we wouldnt have 8b people with this much genetic variance, in addition we dont have the same 23&me as our friends or relatives from 5 generations ago it should all go back to lucy the atheist construct of first human or adam and eve yet it doesnt lmao. genetic variance plus 8 sd difference in IQ shows that history is fake as fuck the universe is probably 50 years old max and the holocaust didnt happen for sure
>>
how do evolution deniers explain drug resistant bacteria?
>>
>>16887176
It's already explained a bit in this thread. There are basic forms zapped into being by [higher power] and they can evolve a bit as long as they don't do anything too complicated.
>>
>>16887179
yes but where is the evidence of any of this happening? anyone can come up with a story yk?
>>
>>16887180
It's not about evidence as much as setting a high bar for evidence to the contrary. In the end it's a philosophical issue where they need a creator to exist as a moral center or something like that.
>>
>>16886562
real and straight
>>
>>16886562
evolution of the species by natural selection seems very plausible and real but it's irrelevant because it does not attempt to describe the origin of life and that is infinitely more important. there is no credible scientific explanation for the origin of life (there are several incredible ones)
>>
A lot of assumptions about evolution might be true, but genetics is 100% pseudoscience.
>>
>>16887281
>evolution of the species by natural selection seems very plausible and real
Plausible to whom, exactly?
>>
>>16887176
who cares what stupid germs do, retarded fag
>>
>>16887057
>but the overall organism remains the same.
Give it few more years.
>>
>>16886679
>I guess it’s certainly POSSIBLE some sort of godlike alien had steered causality and thus evolution into a set direction…
They were called the annunanki btw.
>>
>>16886562
>male nipples were made in God's image.
>>
>>16887057
>evolution means the development of new species which are radically different from their predecessors
No it doesn't. That is not the definition of evolution.
>adaptation merely means that a species adapts to fill its niche, as in the example of Darwin's finches - the beak shape changes, but the overall organism remains the same.
No, it doesn't. That is not the definition of adaptation.
>>
>>16887310
>my chest dons the pink nubs?
>AIEEEEE I'M GOING INSAAAAANE, THERE IS NO GOD!!!!!!!!!!!!!
atheists really do be thinking like this.
>>
>>16887482
Why do you have such a low IQ?
>>
>>16886562
Look at the nose
>>
>>16887601
why are you trans?
>>
>>16887620
Homes (>>16887601), you gotta answer this.
>>
>>16886562
>evolution
>is...LE BAD!
Oh my jewish science!
>>
>>16886562
Evolution is true but it's full of post-hoc bullshit, leaps of logic, spurious relations and so on.
This is unavoidable, you either accept leaps of logic explanations or accept non-explanations like "it's due to chance"/"it's a spandrel".
evo-psych is a prime example of this.
>>
>>16886562
It's obviously retraded. You mathmatially can't get human life without God
>>
>>16887743
>homes
so a spic as well.
>>
>>16887809
Jews fucking love population genetics and its dumb jewish claims that reject morphological evidence.
>>
>>16887620
I'm not trans.
>>16887830
I'm not that poster.
Why do you have such a low IQ?
Jesus didn't rise and he's never coming back btw
>>
>>16888031
>got btfo and humiliated on /lit/
>came running back here
KEK
>>
File: you lose.gif (1.9 MB)
1.9 MB
1.9 MB GIF
>>16886562
>>MITTENS
Mathematical Impossibility of The Theory of Evolution by Natural Selection

MITTENS is a 5.3 sigma

5 Sigma is the level on the scale that that particle physicists use to describe the certainty of a discovery.
>>
>>16886562
Gays don't reproduce scientifically speaking.
>>
>>16886562
I'll never understand how you can deny evolution when we can observe it happen in real time.
If we can observe small changes over a small period of time, what's so unbelievable about big changes over a long period of time?
It's like this one guy I've seen acknowledging that earthquakes are real but didn't believe that landmasses can move long distances over time.
>>
>>16889298
An inductive leap is literally not observing it.
>>
>>16887828
origin of life and evolution are two separate topics though. Doesn't matter if the first proto-cell was created by god or arose though natural processes, evolution would still be happening the way we can observe it.
>>
>>16887482
>muh God
There are plenty of people who are religious but aren't science deniers.
If this whole thing is supposed to be a huge psyop to hide God from the public, it looks like a waste of time and resources to me
>>
>>16889257
Let's see your calculation them homie.
>>
>>16887057
>evolution means the development of new species which are radically different from their predecessors
No it doesn’t. This is the creationist definition because the real definition of evolution has been observed and proven a million times
>the overall organism remains the same
How similar is “overall the same”? You guys only speak in these vague terms because it would be too easy to disprove otherwise
>>
>>16886562
The whales have legs
>>
>>16889298
>hurrdurr I see human grow over short term
>human grow forever
>>
>>16889612
So a lifeform that evolved is not different from its ancestor?
>>
>>16889640
Buddy, I'm not sure if you're even understanding the argument you're trying to argue against
>>16889641
how different depends on how far removed they are in time. The problem is that creationists often try to argue against this ridiculous strawman that if evolution was real then a cat would give birth to a dog some day. Which just shows how little they understand what they're talking about.
>>
>>16889652
So an evolved creature is the same as what it evolved from?
>>
>>16886562
MR FARINA

GO GO GO GO GO GO GO
>>
>>16889303
>There are plenty of people who are religious but aren't science deniers.
no shit, and that poster rejects god because "muh nipples"

you sound like a bot.
>>
>>16889641
>>16889653
Nice non-equivalence. That doesn’t mean it has to be “radically different” from said ancestor for evolution to have occurred. The common ancestor of wolves and coyotes was not “radically different” to either a wolf or coyote, but that does not mean it is the same as a wolf or coyote. You’re retarded
>>
>>16889302
>origin of life and evolution are two separate topics though.
Shit pseuds say because they understand neither.
>>
>>16889614
Vestigiality is a meme, completely fake science.
>>
>>16889720
You are the one equivocating and reading in some bogus nonsense. So you are saying that an evolved creature is different from the creature it evolved from. And is this difference the proof of evolution?
>>
>>16889721
Creationsist just would like for both to be wrong sot hey lump them together all the time
>>
>>16889721
the origin of life and the evolution of life absolutely are separate topics that are only somewhat interwoven

you know how I can prove that they're different?
if they were the same, then the answer to the two following questions would be exactly the same:

> how did life begin?
> how do living things evolve/adapt?

do those questions have the same answer?
yeah, didn't think so.
>>
>>16889686
>Hold on one minute, Mr. Farinalli...youre telling my you got a bachelors degree in Chemistry and now you want to debate a professor of Organic Chemistry?
>>
>>16889926
And on top of that I don't even think either of those necessarily contradict the idea of a god existing.
An omnipotent being creating a universe with the starting conditions necessary for live to eventually arise and evolve to a point of being capable of worship sounds pretty godlike to me
>>
If you believe that genes exist, you believe in evolution.
>genes determine how an organism develops
>new genes are observed to appear over time
There. Done. Evolution is 100% proven and directly observable. The only way to deny it is to pretend that genes don't exist.
>>
>>16889735
>So you are saying that an evolved creature is different from the creature it evolved from. And is this difference the proof of evolution?
If it didn’t evolve then how did the difference appear dipshit
>>
>>16889722
Cope
>>
>>16890144
I do believe that genes exist, or at least the idea of genes, but traits aren't passed on to the offspring via DNA, DNA doesn't even exist, look at this

https://youtu.be/f37YsNyQ-GM?si=jFUwX2WsBEA2GPfu
>>
>>16890301
That is what is in question. If you say that difference is the proof of evolution, then there is a follow up problem which refutes the claim. Because a specific creature will have more similarities with its more recent ancestors and the claim would be that it also evolved from these more recent ancestors as well as the more distant ones. So both similarities and differences are now proof of evolution.
P & ~P = 1 indicates P is irrelevant.
Dipshit.
>>
>>16890446
>mathfag struggles with biology
Many such cases
>>
>>16890446
>So both similarities and differences are now proof of evolution
And? That isn’t contradictory. Even if evolutionary biology was never developed as a field, similarities and differences both work as proof of taxonomic placement in living animals
>P & ~P = 1 indicates P is irrelevant
There is no =1 dumbass. Evolution doesn’t work towards a finished product or solution to an equation. It’s a process with no end goal
>>
>>16890600
Low tier rage bait. You have just eaten the bullet which refutes the claim. Find a new topic.
>>
>>16890446
The differences are evidence of evolution. The similarities are evidence of common ancestry.
>>
>>16890604
>if I call it rage bait maybe nobody will notice I can’t actually address what was said
lol
>>
>>16890610
You don't even understand that the issue isn't a contradiction then. Which makes you a retard.
>>
>>16890612
Except there is no issue. You are inventing one because you’re too retarded to even try look up the definition of evolution before making one up yourself
>>
>>16890672
The onus is on the retard making the claim. I am not particularly obliged to work for him. It isn't my fault he isn't convincing.
>>
>>16886563
>Professor Turing is a *Synthetic* Chemist.
Which is well suited for the topic he attacks most often. Biology didn't exist yet for the alleged process of abiogenesis. You need DNA for biology


>>16886679
His midwit audience treats the word "evolution" to mean "origin of all life and species via naturalistic gradualism"
You did the same thing when you referred to evolution in the past tense.

>>16887013
>t. jew contributing nothing to the convo except consensus cracking defamatory accusations
Go back to /pol/ and stay there
>>
>>16890600
>>P & ~P = 1 indicates P is irrelevant
>There is no =1 dumbass. Evolution doesn’t work towards a finished product or solution to an equation. It’s a process with no end goal
You are colossally retarded.
Obviously 1 verbatim represents "proof of evolution" not "an end goal of evolution" or whatever you're crying about. Even an LLM could recognize that. You didn't refute that simple logic demonstrating P is irrelevant and it's pretty obvious you're not mentally capable of even keeping track of what P was.

Basically, what anon said went way over your head and it made you angry. That's why he laughed at you and rightfully stopped bothering.

>>16890607
>The differences are evidence of evolution. The similarities are evidence of common ancestry.
But you people think supposed common ancestry is evidence of evolution
So other anon remains correct: similarities and differences are both paradoxically proof of evolution at the same time.
>>
>>16890739
If you knew the first thing about boolean algebra you would actual understand what is being discussed.
If there is a conditional P -> Q that doesn't rely on P, it is not a conditional of Q.
This is exactly the scenario of
P->Q, ~P->Q

If I told mass causes gravity and mass doesn't cause gravity and it were true, it is obvious mass would be completely unrelated. This extends beyond a causal chain to logical inference itself. You are so grossly uninformed you can't even talk about the subject.
>>
>>16886562
>Just how fake and gay is evolution?
If you mean the pop-sci theory that all Earthly life forms can be accounted for by random mutation and natural selection, 100% fake and 200% gay. If you mean the general idea that low-level mutation and selection can produce complex adaptations in animals, it is true by necessity. The question is what constitutes mutation and selection and the scientific answer is "not what atheist midwits claim".
>>
>>16890739
>But you people think supposed common ancestry is evidence of evolution
What's confusing you is the fact that the "theory of evolution" isn't a singular claim.
It comes in two parts:
>common ancestry
>change over time
These are distinct claims that happen to be part of the same model.
On the same note, the "similarities" and "differences" are not really opposites in this context. It's a matter of time scale and function.
To validate evolution, it's on the evolutionist to demonstrate:
>change over time can occur
This is shown by observing small functional changes over short time.
>apparently unrelated organisms are actually related
This is shown by evaluating small, apparently non-functional similarities that are highly unlikely to be coincidence.

Any further questions?
>>
>>16890406
Very eye-opening video, I thought it'd be total BS but then I started realizing what is being discussed. Pretty concerning stuff
>>
>>16890748
>retard cannot refute the fact other poster didn't know what P was so it lies that I didn't understand something
>cannot point out what I didn't understand so it spouts irrelevant nonsense (which of course does not refute or "correct" anything I said)
lol
Top tier cope

>>16890898
>What's confusing you is the fact that the "theory of evolution" isn't a singular claim.
I didn't treat it as a singular claim so you are clearly wrong and deeply confused.
>"similarities" and "differences" are not really opposites in this context
Delusional cope in any context. That is why you need weasel phrases like "not really" instead of committing to hard logic (that I would be refuting with hard proof right now). Similarities and differences are logical opposites. That doesn't change in any context.
>To validate evolution
Evolution is an unfalsifiable axiomatic definition that describes causality. You don't need to validate it. If the universe has systems displaying change+heredity+selection then evolution exists by definition and can't be falsified. It doesn't even have to be biological. Evolution exists in computer algorithms too of course.
Maybe you lost track of your nonsense and meant to say "to validate the theory of evolution" bc that theory is definitely falsifiable... but who cares .
>Any further questions?
I never asked you a question. You are beneath me.
>>
>>16891070
No, this directly spells out what you don't understand in no uncertain terms. You have a claim (P V ~P) -> Q which is just the claim of Q you ginormous imbecile.

>>16890898
This is not true because it is a universal claim all of the way up to LUCA. What creature does either claim not apply to?
And as LUCA itself, suppose you have LUCA, Branch_1 child, and Branch_2 child, in what way could this claim tell which is LUCA? It couldn't. Just like the entire rest of the tree. It would be a possibility that any particular instance of evolution is simply wrong by way of some undiscovered branch side-stepping proposed ancestry.
>>
>>16891070
>Similarities and differences are logical opposites. That doesn't change in any context.
Similarities *in apparently dissimilar things* vs dissimilarities *in apparently similar things* are not logical opposites because the things that make things apparently similar can be completely unrelated to things that make things apparently dissimilar. You're just being word-brained.

>Maybe you lost track of your nonsense and meant to say "to validate the theory of evolution"
No. I just expected you to be intelligent enough to fill in that gap on your own. I was apparently correct but underestimated your willingness to be a pedant.
>You are beneath me.
Apparently not, word-brain.

>>16891117
>it is a universal claim all of the way up to LUCA.
My point is either could theoretically be true. Change over time doesn't independently require a universal common ancestor. Though a universal common ancestor would imply change over time given the apparent differences we see. But a logically consistent universe could exist where that change never took place despite the fact that it's obviously not the one we live in.
>>
>>16890739
>So other anon remains correct: similarities and differences are both paradoxically proof of evolution at the same time
That isn’t paradoxical at all. As someone said before both similarities and differences are used to establish taxonomic relationships in living organisms. Linnaeus did that a century before Darwin. Lions and tigers have more similarities and fewer differences to each other than either does with house cats, therefore they’re closer to each other than they are to a house cat. This is not difficult stuff. Darwin just figured out that the lion and tiger descend from a more recent common ancestor than their last common ancestor with a house cat
>>
>>16886562
>fake
0%
>gay
100% because it promotes homossexuality
>>
File: Aegicetus.png (594.4 KB)
594.4 KB
594.4 KB PNG
>>16889614
horyfuckinshietthewhaleshavelegs
>>
>>16886562
If you are dumb enough to believe the earth is flat and only 5000 years old there's probably no well reasoned or logical explanation that can be given to you to change your mind. In the same sense that explaining calculus to a pigeon won't suddenly make the pigeon intelligent.

Although I suppose that of you dont believe in evolution you probably would believe that explaining calculus to a pigeon would make it smarter so maybe thats why these folks someone can explain the stupidity out of them despite them actively resisting every attempt to educate them.
>>
>>16886562
Evolution has become so well proven that creationists now have to resort to creating alternative definitions of the word and cope by coming up with new explanations that require evolution to occur
>>
>>16891164
They believe that the entire diversity of life on earth descends from the progenitors of each “kind” that were on Noah’s ark 4000 years ago. Which is hilarious because that would require evolution to occur at a far greater speed than what the real evolutionary timeline needs
>>
>>16891125
>Similarities *in apparently dissimilar things* vs dissimilarities *in apparently similar things* are not logical opposites because the things that make things apparently similar can be completely unrelated to things that make things apparently dissimilar.
ROFL look at this mental vomit word salad
Once again the moron relies on weasel-wording by slipping in "apparently" instead of conforming to hard logic and saying they are "actually" similar/dissimilar
It has to do this every time because conforming to hard logic would demonstrate why he is wrong

Beneath me.

>No. I just expected you to be intelligent
>I was apparently correct
*actually
>You're just being word-brained.
Nobody has any idea what that idiotic phrase is supposed to mean
You desperately used "apparently" 6 times so it seems you're the one with a word stuck in your brain if that's what it means
>>
>>16891117
>still cannot refute the fact other poster didn't know what P was
>still cannot point out what I didn't understand
Peak retard

Pointing out generic logic behind some mystery claim you're pretending I made does not mean I made that claim. Hence, you still cannot point out where I said anything wrong and never will.
>>
>>16886562
>makes retards seethe on the internet almost 150 years after his death
How does he do it?
>>
>>16891171 #
>weasel-wording by slipping in "apparently" instead of conforming to hard logic and saying they are "actually
No. I meant "apparently" in its literal sense: ie. "As it appears."
>>16891171 #
>Nobody has any idea what that idiotic phrase is supposed to mean
It means you are incapable of differentiating between the idea being conveyed and the words being used to convey it. Ie. beneath me.
>>
>>16889722
Possibly the most retarded thing anyone has said in this thread, and that says a lot given how much retarded shit has been said
>>
>>16889720
>ancestor same
>>16890301
>ancestor different
>>16890607
>you dont evolve from a similar common ancestor but a different one

Never change /sci/
>>
>>16886562
if evolution were real we'd all have the same last name
>>
>>16891357
>ancestor same
Nobody said this. That reply says the exact opposite in fact
>ancestor different
It is
>you dont evolve from a similar common ancestor but a different one
Now you’re saying similar and not same. A recent ancestor will be similar to a descendent, but not the same. I think you already know that and are just being intentionally dishonest though
>>
>>16886562
slightly less fake than the idea of individual immortal souls that persist after death and sit in an eternal drum circle with their dead relatives and SuperDaddy
>>
>>16891242
dont let the shinanigans get to your head scientists if we were all from evolution single cell organisms then wed all have cousins that were inbred and retarded the first humans like lucy would need a FSIQ of 110 just to breed a nigga like me and a 6.5 incher and fair skin and be 6'1


positive attributive properties dont emerge through inbreeding or natural selection in the traditionalist sense that we started from only 2 people 1 male 1 female so we know we all arent related ancestry is mainly fake and fake


the only people that think like their skin color are if theyre similar shades regardless of ancestral zip code genome mapping so a fair skin person in azerjiban thinks the same way as a fair skin person in afghanistan in terms of the behavioral race psychology since libs say race is a construct when it isnt
>>
>>16887284
People with 63/64ths or higher white european DNA.
>>
>>16890312
>>16891242
>muh faggot in a labcoat said ostrich wings are """vestigial""" one time
>therefore they are
Is having 5 fingers vestigial as well? Learn to think for yourselves before shilling neo-darwinist bullshit.
>>
>>16891056
what is concerning?
>>
>>16891508
>then wed all have cousins that were inbred and retarded
yeah you’re pretty good evidence of that
>positive attributive properties dont emerge through inbreeding or natural selection in the traditionalist sense
Wrong
>we started from only 2 people 1 male 1 female
>so we know we all arent related
Directly contradictory
>>
>>16891612
Which of your 5 fingers do you not use? That’s the most retarded comparison you could make. Also nobody says ostriches have vestigial wings, you could’ve at least picked kiwis or something
>>
>>16891621
>Which of your 5 fingers do you not use?
Of course you don't understand what "vestigial" actually means LMFAO.
>>
For anyone who finds this difficult to believe, and I can see why they would, I'd suggest looking at the development of mammals. Every feature that came in with mammals had precursors broken into multiple steps all clearly identifiable.

Its interesting stuff.
>>
>>16891623
vestigial
/vɛˈstJdʒiəl,vɛˈstJdʒ(ə)l/
adjective
1.
forming a very small remnant of something that was once greater or more noticeable.
"he felt a vestigial flicker of anger from last night"
2.
BIOLOGY
(of an organ or part of the body) degenerate, rudimentary, or atrophied, having become functionless in the course of evolution
>Of course you don't understand what "vestigial" actually means
Projection. Human fingers aren’t vestigial and you’re retarded for saying so
>>
>>16891625
Again, you're a retard that does not understand what vestigial means when scientists apply the term. It's not about losing all functionality, only their "original" functionality. Even in your whale example you posted, those bones actually do aid the whales in mating procedures, but since they resemble the legs of land-dwelling mammals, they're considered vestigial instead.

I'm saying that by this logic, the human hand is a downgrade from the aboreal vine-swinger's hands in stark contrast to its so-called "intended purpose". Vestigiality is an arbitrary, loaded term that isn't even internally coherent in regards to general statements about teleonomy.
>>
File: cvirus.jpg (83.2 KB)
83.2 KB
83.2 KB JPG
>>16886562
Very gay, but not fake. Conservacucks massively underestimate the contribution of evolution by virus infections that can either wipe out entire populations or inject into them genetic material, up to millions of base pairs.
>>
>>16891630
>It's not about losing all functionality, only their "original" functionality
That is hilariously wrong. At least look up the definitions of words first. Kiwi wings are vestigial because they are functionless, ostrich wings are not vestigial because they are functional even if not for their original purpose
>Even in your whale example you posted, those bones actually do aid the whales in mating procedures
They don’t. That’s an unsupported and outdated hypothesis, but it’s all you could find because you don’t actually know anything about the subject. Whales have prehensile penises. They don’t need legs to hold them together while they mate and that fact is clear when you learn no living whale has legs like that
>but since they resemble the legs of land-dwelling mammals, they're considered vestigial instead
They don’t just resemble the legs of land mammals. They are the same structure
>I'm saying that by this logic, the human hand is a downgrade from the aboreal vine-swinger's hands in stark contrast to its so-called "intended purpose"
That’s retarded. First of all you said “original functionality”. Five fingered hands predate arboreal primates, so vine swinging can’t be their original functionality. Second of all our hands are used in all the same tasks as any other ape’s, including climbing. Being a “downgrade” isn’t the same as losing a function
>Vestigiality is an arbitrary, loaded term that isn't even internally coherent in regards to general statements about teleonomy
It’s not. You’re just assigning new definitions to words as you go along because you don’t like when they apply to something that challenges your world view
>>
>>16891646
How is evolution gay when you can only evolve through reproduction or usually sex.
>>
>>16891647
>That is hilariously wrong. At least look up the definitions of words first.
Nothing in your copy-pasted google definition equates "atrophied" to "useless". It means it is inferior to its original function.
>Kiwi wings are vestigial because they are functionless, ostrich wings are not vestigial because they are functional even if not for their original purpose
>even if not for their original purpose
So it is considered "vestigial" for the purposes of this discussion, dumbfuck. VESTIGIAL MEANS IT DEVIATES FROM ANCESTRAL FUNCTIONALITY.
>They don’t. That’s an unsupported and outdated hypothesis, but it’s all you could find because you don’t actually know anything about the subject.
Exactly which part of it is an "unsupported and outdated hypothesis"? Use your own words, big boy.
>Whales have prehensile penises. They don’t need legs to hold them together while they mate and that fact is clear when you learn no living whale has legs like that
The pelvis bones of whales are considered vestigial because they resemble funny little chicken legs, not because they are necessarily "useless" you insentient retard. The arguments for vestigiality amount to morphological discrepancies, not because an organ or bone is suddenly rendered irrelevant.
>They don’t just resemble the legs of land mammals. They are the same structure
Read the follow up explanation after this sentence instead of tediously nitpicking every single part, faggot.
>That’s retarded. First of all you said “original functionality”. Five fingered hands predate arboreal primates, so vine swinging can’t be their original functionality.
More completely braindead sophistry lol.
>Second of all our hands are used in all the same tasks as any other ape’s, including climbing. Being a “downgrade” isn’t the same as losing a function
But by the definition YOU posted, we can objectively point to which parts of the human hand has degraded--finger strength, finger length etc.
>>
>>16891647
>Being a “downgrade” isn’t the same as losing a function
It is if you define the "function" in this instance to be "specialized climbing prowess for the sake of vine swinging".
>It’s not. You’re just assigning new definitions to words as you go along because you don’t like when they apply to something that challenges your world view
Blah blah blah blah, stfu.

Vestigiality is backdoor dualism with "right" mutations and "wrong" mutations. Its not science, just a stupid narrative to overcomplicate teleonomy.
>>
>>16891664
>>16891666
Also not responding again. I'm not going to waste my time arguing semantics when my actual problem is the philosophical implications of the meme science of vestigiality.
>>
>>16889257
this is vox days argument. it's literally retarded, the guy doesn't understand how genetic drift works or that there can be both drift happening on some alleles and selection happening on others at the same time in a population.
No, it is not 5.3 sigma. It doesn't even use the correct numbers.
>>
>>16891664
>>16891666
>>16891669
all of you are overthinking it

think of it like this

if lucy was the first human whoever she fucked made all of us right?


you really think that much genetic diversity can come from just 2 humans?

evolution is another religion
>>
>>16891713
That is retarded. Think of your family tree. Your great great great grandmother is a common ancestor of your siblings. Does does that mean you all only decend from her and the ape she fucked? No. Lucy is no eve.
>>
>>16891722
adam and eve is bullshit too dont come at me with that if that were true we wouldnt have 8 sd difference in iq since inbreeding of the first children of adam and eve wouldve produced negative attributes down the line with no genetic diversity just retarded deformed defected people
>>
>>16891750
Read the rest of what I said again. Lucy is not eve. A common ancestor does not mean the only ancestor from that time.
>>
>>16887176
They would say that either (A) it already had those genes to begin with, and they were selected in this lineage, or (B) that mutations only reduce complexity. picrel (https://answersingenesis.org/evolution/)
>>
>>16891171
He's not using Deductive Logic dumbass.
Science is an Inductive process.
>>
>>16891664
>Nothing in your copy-pasted google definition equates "atrophied" to "useless"
Except where it literally says “having become functionless”
>VESTIGIAL MEANS IT DEVIATES FROM ANCESTRAL FUNCTIONALITY
It doesn’t. Nobody has ever said that
>Exactly which part of it is an "unsupported and outdated hypothesis"
The part about the limbs of basilosaurids being used for copulation, which is impossible to verify as these animals are extinct and there isn’t anything to actually suggest that was the case. That was just an idea suggested but never formally examined with supporting evidence
>The pelvis bones of whales are considered vestigial because they resemble funny little chicken legs, not because they are necessarily "useless" you insentient retard
You haven’t even realised that the image you’re talking about is not the hip bone. Living whales don’t have legs like that
>Read the follow up explanation
I literally quoted it in the next paragraph retard. Your follow up explanation is even more wrong
>More completely braindead sophistry lol
Pot, kettle
>But by the definition YOU posted, we can objectively point to which parts of the human hand has degraded--finger strength, finger length etc
But they’re not an objective downgrade in actual function are they? Our thumbs have a greater range of mobility. Our hands are better at manipulating tools and other objects. Changing function slightly isn’t vestigiality and our hands are superior to other apes in multiple ways
>>16891666
>It is if you define the "function" in this instance to be "specialized climbing prowess for the sake of vine swinging"
Why would I define it as that? Five fingered hands predate primates, that’s still not the original function
>Blah blah blah blah, stfu
Very convincing
>Its not science, just a stupid narrative to overcomplicate teleonomy
The whales with legs frighten the retard
>>
>>16891713
>if lucy was the first human whoever she fucked made all of us right?
Australopithecus isn’t a human
>>
If I throw a trillion darts, eventually I am going to become the dart throwing fucking master.
If I copy something a trillion times, I am going to become the copy master, but if I am not intelligent to review each copy in its entirety, a pattern recognition, Quality Assurance monitor so to speak...those copies are going to get fucked up.

Are the fucked up copies better than the original?
There are a billion copy error mutations, but only a few are good ones? And many are neither good nor bad?

What does good one mean?

It means it eats or fucks better with the mutation in this environment of eating and fucking, than without the mutation.

What other theory even is there? Fucking candles, incense, wizards and spells and wands?
For fucks sake bro.
>>
>>16891924
>AiG
Ah fuck here we go
>no known observable process by which new genetic information can be added to an organism’s genetic code
Why do they lie like this? Gene duplication mutations happen all the time
>>
>>16886679
>Tucker said “I don’t believe in evolution I believe in adaptation”
>Um what’s the fucking difference?
Evolution at its most basic is any change in allergic frequency in a population over time (eg - the frequency of black peppered moths vs white peppered moths in a population)
Darwin’s theory of evolution by natural selection is that evolution is driven by selective pressures that increase the frequency of beneficial heritable traits (eg - predation by birds is a pressure that changes this frequency by selecting for the moths with better camouflage)
Adaptation is when an organism evolves in response to environmental stimuli (eg - peppered moths in birch forests are white to blend in, those in dark forests are black to blend in)

Retards like tucker think evolution means big changes and adaptation means small changes
>>
>>16892255
>allergic
Allelic*
>>
>>16892255
Population of what?
>>
>>16892361
Organisms
>>
>>16892382
So when any organism dies, the allele frequency of the population of all organisms change. So evolution is when creatures die. K.
>>
>>16892710
Yes, that's a form of evolution.
If there's a bunch of beatles in a population and some are green and others are brown, and then a random girl steps on a green one thus changing the allele frequency, that's genetic drift and a form of evolution.
>>
>>16892715
No. The death of any single organism is a change in allele frequency.
>>
>>16892710
You say that like it’s wrong. Evolution requires the death of previous generations
>>
>>16892723
No it doesn't.
>>
>>16892710
Yes
>>
>>16892710
Would you prefer he said evolution is a change in allelic frequency in a population over each generation?
>>
>>16886679
>Is he saying white peoples are the ones that are unlikely? Does he think blacks are more likely?
This turned your post from a 7 to a 9
>>
>Just how fake and gay is evolution?
did you look it up before asking this stupid ass question? if so, where?
>>
File: vestigial.png (20.4 KB)
20.4 KB
20.4 KB PNG
>>16892065
>>Nothing in your copy-pasted google definition equates "atrophied" to "useless"
>Except where it literally says “having become functionless”
why lie?
https://en.wikipedia.org/wiki/Human_vestigiality
>In the context of human evolution, vestigiality involves those traits occurring in humans that have lost all or most of their original function through evolution. Although structures called vestigial often appear functionless, they may retain lesser functions or develop minor new ones. In some cases, structures once identified as vestigial simply had an unrecognized function. Vestigial organs are sometimes called rudimentary organs.[1] Many human characteristics are also vestigial in other primates and related animals.
literally the first column
>>
>>16892821
inb4
>whale legs
meds, schizo
>>
>>16892755
Generation of what? The population group is all organisms. Because not every organism has the same lifecycle, there is no generation.
>>
>>16892821
>move the goalposts to human vestigiality specifically
Kek
>literally the first column
Literally none of that applies to your hands/fingers. Your hands have not lost all or most of their original function
>>
>>16892821
>>16893011
>AI overview
Double kek
>>
>>16892717
Which is evolution.
>>
>>16890729
Only a jew would seek to dumb down the white race via pushing the deathcult known as christcuckoldry on them.

Scientific advancement is what made us powerful, and now we're losing our competitive edge to asians because half our population would rather live in lala land and believe in a fictional magic jewish skydaddy.
>>
>>16887057
>evolution means the development of new species which are radically different from their predecessors

Yes, and that happens all the time because gradual changes accumulate over a long period of time. Eventually the organism has changed so much that it is no longer the same species it once was.
>>
>>16887281
>natural selection
literal mysticism
>sexual selection
complete and utter meme, absolute joke.
There is no selection mechanism that can actually explain emergent speciation.
>>
>>16893011
>>16893014
most intellectually honest /sci/ poster.
>>
>>16893066
Cope.
>>
>>16893061
By what physical mechanism does the death of a single living organism cause the population to evolve?
>>
>>16893214
Their alleles are no longer present in the gene pool.
>>
>>16893216
how is that an effect on any particular living organism?
>>
>>16893219
Non-sequitur.
Evolution isn't pokemon. No "particular" living organism changes.
Future generations will look slightly different depending on the presence or absence of certain offspring.
>>
>>16893222
I appreciate you announcing your non-sequitur before jumping right into one. It has been conceded that death of any single member of a population of organisms is evolution because it changes the allele frequency of that population. Stick to the question at hand. What physical mechanism by an organism dying causes the rest of the organisms to undergo evolution?
>>
>>16893227
>It has been conceded that death of any single member of a population of organisms is evolution because it changes the allele frequency of that population.
That's not a concession.
>What physical mechanism by an organism dying causes the rest of the organisms to undergo evolution?
Re-read my previous post. The answer to your question is in there.
>>
>>16893227
>What physical mechanism by an organism dying causes the rest of the organisms to undergo evolution?
Individuals don’t evolve, this isn’t pokemon
>>
>>16893239
No it isn't.
>>16893331
>population level effect doesn't happen on any members in the population
Pseud. You have now pushed the idea into abstraction. Explain how a physical process called evolution even exists if there is no instance of it.
>>
File: stare.jpg (2.5 KB)
2.5 KB
2.5 KB JPG
>>16893331
Wrong. A virus infection can mess with your genetic code, including sexual gametes.
>>
>>16893395
>No it isn't.
Yes it is. You are illiterate.

>>16893395
>Explain how a physical process called evolution even exists if there is no instance of it.
The "instance" is at the population level. Any instance where the alkele frequency of a population changes is an instance of evolution.
>>
>>16893466
You have restated that a population level event does not happen on any members of the population. Where does it occur?
>>
>>16893467
>Where does it occur?
At the population level.
>>
>>16893468
What is in a population besides the members of the population?
.
>>
>>16893477
Behaviors and effects that they engage in, and occur, as a collective.
>>
>>16893479
Can you state this another way. You are saying there is collective action of a population? Where is the evidence of this collective? How do you measure it?
>>
>>16893482
>Can you state this another way.
Sure.
Just as "reproduction" is a thing that happens on the organism level and not the molecular level, "evolution" is a thing that happens at the collective level and not the organism level.

>Where is the evidence of this collective?
Look out the window.
>How do you measure it?
By leaving the house.
>>
>>16893490
So life doesn't happen at the molecular level? This doesn't make any sense.
>>
>>16893493
Can you show me a living molecule?
>>
>>16893482
>Where is the evidence of this collective?
The fact that living things exist. Are you asking for evidence of the cockroaches in your room or what? The collective you’re referring to is a population of organisms
>How do you measure it?
By looking at the change in allelic frequency in a population
>>
>>16886562
Evolution is a fine metric by which to identify cretins.
Its much easier to understand than mathematics and physics. Its easily understood by people with common sense, an average education, an average IQ, and who have an appreciation of scale.
Therefore anyone who can not understand Evolution is plainly stupid on many levels.
These stupids fall into two categories. Those who can happily own up to their stupidity and simply admit that although they can not understand Evolution they are willing to accept the word of the general scientific community. Much in the same way ordinary people accept that computers are powered by electricity and use a binary operating system, although they can not see electrons and have little or no idea of how a binary operating system results in them being able to watch cute cat videos on utube. These people are tolerable.
The other group is not. These people are not only stupid and ignorant but also unwilling to admit their inferiority. They are too stupid to understand how stupid they are. They are willfully ignorant and can not reasoned with, can not be educated, and can not be enlightened. You might as well waste your time trying to teach pigs to sing. They fall into the same category as flat earthers, a subspecies of humanoids who do not meet the qualifications of the "sapiens" suffix. Unfortunately for society these failed apes can breed and vote, they consume oxygen, water and food. Their very presence on this Earth is a pestilence not only upon true Humans but also upon the ecosystems around them.
But here is some good news. Despite the ambivalence many feel towards digital IDs, at the very least we should be able to identify these subhumans, so when society and civilization collapses we will be able to hunt them down, sterilize them, and then confine them permanently to some isolated geographical location, like a large island, from where they can not migrate, leaving them babbling their inanities to themselves.
>>
>>16893500
So a population is merely a collection of the individual organisms. So what is the mechanism for the allele frequency change in all other organisms when any single organism dies? If you are referring to a ratio or other abstract quantity, that is not science and you need to get off this board.
>>
>>16893505
>But here is some good news. Despite the ambivalence many feel towards digital IDs, at the very least we should be able to identify these subhumans, so when society and civilization collapses we will be able to hunt them down, sterilize them, and then confine them permanently to some isolated geographical location, like a large island, from where they can not migrate, leaving them babbling their inanities to themselves.
cringe
>>
>>16893662
I agree. Its a waste of good fertilizer. Just spread them out through a woodchipper on farms
>>
>>16893505
Every online post should be tied to a verifiable biometric digital ID so we can tell the poster's race, sex, age, and intent through browsing his publicly available post history across every corner on the internet.
>>
>>16893626
>So a population is merely a collection of the individual organisms
What else would a population be
>So what is the mechanism for the allele frequency change in all other organisms when any single organism dies?
Are you saying that the death of one individual has to change the alleles in the living individuals for evolution to occur? Again, it changes the allele frequency in the population. Individuals don’t evolve
>If you are referring to a ratio or other abstract quantity, that is not science and you need to get off this board
You seem to be struggling with this quite badly but I’m not sure how much more simple I can make it
>>
>>16893792
homosexual communist
>>
>>16893626
Way to prove >>16893505 right
>>
>>16893836
You are speaking of an abstraction. This is classic reification.
On top of that, an organism within the population dies and this changes allele frequency thought magic and at the same time the same population does not exist at the organism level.

What about another angle, like the one here >>16893433
If there is a phenomenon of reverse transcription within any cell is that also evolution? I mean immediately after it occurs.
>>
>>16893959
>this changes allele frequency thought magic
I can see why someone like you might think it’s magic, but no a population losing genetic diversity when an individual dies isn’t magic
>at the same time the same population does not exist at the organism level
That’s not the same thing as evolution not occurring at the individual level
>What about another angle, like the one here >>16893433
>baby’s first endogenous retrovirus lesson
You could at least try to look for the answer before advertising your ignorance
>>
>>16894014
Why don't you read the entire library of congress to find out why you are wrong?
Do you have an example of the physical mechanism that causes evolution of a population of organisms when one dies? If there is no physical mechanism, then where is the theory? If the single member is not related, how come its death causes the evolution of the whole?
>>
>>16894026
Dude, you already lost the moment you ran away from this question: >>16893494
You know damn well how it btfo's your entire line of questioning and yet you persist hoping nobody would notice.
>>
>>16894028
This doesn't blow anything up at all. How do you measure anything living? Is it through the substances it composed of? Are you really going to nose dive from quite literally the dumbest post in the entire thread?
As far as abstraction goes, the higher layers must be built on lower layers else the model is not going to be accurate. If you say live does not operate at the molecular level, I want you to tell me where the energy comes from inside of a living cell. According to the population analogy, the molecule population is completely unrelated except for every single thing.

Where does the energy in a cell come from?
>>
>>16893505
That's going too far. Besides we need some subhumans to clean our toilets and to haul away our garbage. Just beat them with clubs until they learn to shut up and know their place.
>>
>>16894034
Wnergy in a cell is through the chemixal reactions (I'm not about to give a lecture on ATP synthesis and metabolism so we'll leave it there).
But you obviously cannot conflate "life" and "energy" because many obviously non-living processes emit and consume energy.

Life ostensibly does not happen at the molecular level. It is emergent from collective molecular behavior in exactly the same way population level effects, like evolution, are emergent from collectives of organisms.
>>
>>16894037
>emergent
kek, there it is.
>>
>>16894026
>Do you have an example of the physical mechanism that causes evolution of a population of organisms when one dies?
This guy hasn’t heard of a genetic bottleneck
>>
>>16894055
Yes. And either you accept emergence as a phenomenon or you reject the existence of life itself. There is no third position in this case.
You have lost.
>>
>>16894037
Self refuting garbage. Evolution of a population of organisms was defined by change in allele frequency which is directly understood as purely chemicals. Now you are saying life doesn't happen at the molecular level. Why does measurement of a chemical signature matter?
Baffling.
>>
I get the impression that most /sci/ threads are kept alive by one samefag arguing with himself. Perhaps its a bot.
>>
>>16894271
>Why does measurement of a chemical signature matter?
Because how the organism looks and behaves emerges from those chemicals, try to keep up.
>>
>>16894281
I confess. I do it. Sometimes when I create a thread and no one posts I just bump it with samefagging. The trick is to samefag as an argumentative stupid asshole. That gets people to respond. Being intelligent and reasonable just results in you being ignored.
>>
>>16894028
>Dude, you already lost
>>
>>16894320
You just said life doesn't operate on a molecular level and yet now here the molecules are.
>>
File: ptbr.jpg (119.7 KB)
119.7 KB
119.7 KB JPG
>>16894387
>>
>>16894387
Yeah I am sure thats common, but this is different. Its like the bot is programmed to samefag in response to certain conditions regarding thread history, time, recent posts, etc.
I think we just have to accept that besides trolls, and retards shitting everything up there are now sophisticated bots adding to the mess.very little online is genuine anymore.
Whatever the case if the intention is to make online discussion pointless then its working
>>
>>16894391
>You just said life doesn't operate on a molecular level
Correct.
>yet now here the molecules are.
And not one of them is living.
>>
>>16894398
You have no fucking idea what you are talking about. Its all in you head schizo. Just fuck off to whatever anus you crawled out of and beat your dick to the bible.
>>
>>16894401
Congratulations on proving a sack of potatoes has more intelligence than you.
>>
>>16889614
nice plaster "skeleton"
>>
>>16894406
Ignorant cunt is ignorant cunt.
>>
>>16894405
>still can't show me a living molecule
I accept your concession.
>>
>>16894398
C'mon dude, put your hinking cap on. You have a forum here which only makes its money from 4chan passes and advertising. They have to make it look like there is engagement here to keep the retards postings. Most of the bots here are in house. The rest come from kiddies having fun.
>>
>>16894410
shut your stupid maggot mouth cunt

last 20 posts have all been me by the way/
>>
>>16894406
Cope
>>
>>16894391
>You just said life doesn't operate on a molecular level
Molecules being non-living isn’t the same thing as the influence those molecules have on the traits of an organism though
>>
>>16894462
So you admit you are a faggot.
I accept your concession.
>>
>>16886562
https://archive.4plebs.org/pol/thread/523411049/#523435962

The biggest thing we'll ever figure out is how much of life is from other parts of the Universe or if it's all local, half the people in these threads don't understand the positions people are coming from regardless, Creationsim, Intelligent design, Abiogenesis and Dawarnism (origin of species) ends up confusing too many people even the ones trying to objectivley make arguments on good faith
>>
>>16894408
>>16894460
>ooh ooh aah aah
Monkey want banana? :)
>>
Bret actually had a pretty good segment on him realizing the religious argument has some thought into, my mother fits this description he paints of good religious people he knows that are inteliggent are trying to support an argument they think has real rational behind it, not just creationist bible thumping
https://youtu.be/WX_te6X-0aQ?list=LL&t=1242
>>
>>16886679
the argument is that animal species can change a little bit but not enough to turn from one species into another, which they think is too extreme and blasphemous, cause then you start getting into well are humans really holy and special if we can just turn into a fish given enough adaptation
>>
>>16887013
no but honest people do make this point so it's important to understand, my mom has this same view and she's an inteliggent person, very academic and has carried her experience of university and biology throughout her life, she even saved my Dad's life during COVID when she realized something wrong with his anti-bodies the doctors missed, but she's super religious so the bias in this particular area definetly shows
>>
>>16887287
the problem is that you are no longer able to sequence DNA on those time tables because it's deteoriates/changes drastically like in examples of different species having different numbers of chromosomes that can't be sequenced the same way you sequence ancestry for animals in the same species
>>
>>16887094
once you cross species you have to use tecniques for sequencing that aren't very good at telling ancestry because some animals we evolved form don't even have Y-chromosomes, you have to look at actual sequence Synteny
https://chatgpt.com/share/696e05cd-adcc-8004-9fc9-37c55fa762d0
>>
>>16887281
that probably won't ever be solved without actual time travel or alien records of pre-history
>>
>>16889614
adaptation chud
>>
>>16891630
we can do more than just surmise function of these things those, when you parse the DNA you realize large swaths of it are built the same as sequencfes of DNA from animals that came before and after, different from convergent evolution where traits that could be the same appear but when checking DNA you realize the seuquence is different and just produces a similar result/convergent result
>>
>>16891713
unless a human from another planet came here and added to the genome
>>
>>16892255
they think that no amount of small changes over time will lead to an animal becoming something else, much in the same way we categorize planets, the line in which something becomes something else is often blurry and hard to define
>>
>>16893222
so then all these animals containing the same adaptive systems the can be compared genetically as the same down to patterns of the acids in the DNA is just a coincidence I guess
>>
>>16894658
That isn’t what he said. He’s saying no individual organism evolves, not that evolution didn’t happen over multiple generations
>>
>>16894643
See >>16892255
>>
>>16894576
>unable to address what is said
>resorts to low effort insults
I accept your concession
>>
File: 3221.jpg (45.9 KB)
45.9 KB
45.9 KB JPG
>>16894636
>what do you mean humans aren’t special? we were made in yakub’s image
>>
>>16894686
>>what do you mean humans aren’t special?
we're not special because some labcoat wearing egghead said that, according to his made up theory, we aren't?
well think about this, faggot: where are your white labcoat wearing gorilla and chimp scientists right now?
>>
File: capture.jpg (23.3 KB)
23.3 KB
23.3 KB JPG
>>16894688
calm yourself, Homo
>>
>>16894401
This just shifts a question of the same form to a new topic. Life is a category which exists but now it is grounded in something that is not living. This is incompatible. Just as if there is no mechanism for evolution of a population when one dies, you are now saying there is no mechanism for life. As if the behaviors of living cells are not tied to molecular regulation. What substance are they? More incorrect head cannon?
>>
Why does the reality of evolution and universal common descent cause so much rage in the lesser IQ population?
>>
>>16894764
>Life is a category which exists
Yes
>it is grounded in something that is not living
Correct
>This is incompatible.
No
>As if the behaviors of living cells are not tied to molecular regulation
Incorrect
>>
I come to /sci/ just to laugh at all the retards arguing with retards. Even the smart educated ones are retards. Why? Because anyone who argues with a retard is also a retard.
Now please do keep entertaining me, retards lol.
>>
>>16894916
>trust the science chud!!!!
I used to, before covid. Now I question EVERYTHING, Greek philosopher style.
>>
>>16887176
What's about hard radiation, vacuum, autoclave or CNN? They can resist against antibiotics because they existed always too. Antibiotics are a finding, not an invention and were used long time before Fleming.
>>
>>16892821
Ask your google AI whether or not hands are vestigial
>>
File: Dorudon.jpg (33.4 KB)
33.4 KB
33.4 KB JPG
>>16892823
WHALESWITHLEGS
>>
>>16894964
u stupid anus
yes thats what you are
a stupid anus lol
squirting out stupid shit lol
>>
>>16894863
These are just claims. You have no justification for this nonsense. Define what separates living things from non-living things.
Meanwhile, still no defense on how a a single organism dying causes evolution of all organisms on the entire planet.
>>
>>16895136
>Define what separates living things from non-living things
Usually it’s defined by metabolism, reproduction, homeostatic regulation, etc. You could’ve just looked that up
>Meanwhile, still no defense on how a a single organism dying causes evolution of all organisms on the entire planet
It’s been explained to you several times
>>
>>16894636
>the argument is that animal species can change a little bit but not enough to turn from one species into another, which they think is too extreme and blasphemous
They honestly just don’t have a grasp of how fucking LONG the Earth’s history is, enough to cause such drastic changes in the grand scheme of time, over time.
>>
>>16896255
Tru
>>
>>16895077
the google example was merely to showcase that anon's rigid definition of vestigiality is not necessarily the common consensus one in any case. google itself is just an algorithm built on brute democratic rule.
vestigiality itself is an "informed opinion". there's no real hard law in nature that differentiates between primary function and vestigial, but you dunning-kruger pseuds don't even want to understand or care.
>>
>>16895154
>Usually it’s defined by metabolism, reproduction, homeostatic regulation, etc. You could’ve just looked that up
Behold, life!
>>
>>16896255
>implying you can conceive it either
>>
>>16896880
>no homeostasis
Even if you twist the meaning of metabolism and reproduction it still falls short
>>
>>16896874
>there's no real hard law in nature that differentiates between primary function and vestigial
This is only an issue if you’re retarded, which you are
>>
>>16897042
incoherent post, try again.
>>
>>16897049
meant for >>16897044
>>
>>16897049
>>16897050
>he thinks nature has hard laws for human words
Uh huh
>>
>>16897056
>>he thinks nature has hard laws for human words
when did I even begin to imply that, faggot? you only know how to argue in strawmans.
>>
>>16894686
You are animals, created to be beast of burden. The ancient gods were true humans, who could live for several thousands years thanks to their knowledge and technology.
>>
>>16897065
Based knower.
>>
>>16897060
When you were arguing about the definition of a word, saying that nature has no hard law for differentiating what does and doesn’t meet that definition. Hope this helps
>>
How do evolution supporters explain the long cooldown on gooning? Doesn't really make any sense from an evolutionary perspective.
>>
>>16897225
you were asking me to google what ai says about hand vestigiality.
i am stating that the ai's opinion has no bearing on whether its true or not, only that the rigid definition of "vestigiality" anon is trying to apply in his argument is not the universal consensus on anything. hope this helps.
>>
>>16897446
>i am stating that the ai's opinion has no bearing on whether its true or not
Then why are you asking ai what vestigial means
>>
lol look at all the stupid anuses arguing with the stupid anuses
>>
>>16897701
ask why anon insisted on a google definition answer of vestigial to be the only valid one before me, you smug dumbass.
>>
>>16897741
>google definition answer
Not sure if you realised but that’s the Oxford dictionary definition
>>
File: 1133732.jpg (44 KB)
44 KB
44 KB JPG
Vestigial body parts confuse them
>>
>>16897775
>another pointless objection
stop wasting my time.
>>
>>16897777
Woah hold up!
Is that a WHALE?
With LEGS?!
>>
Evolution is true, but the divine spark literally emerged in humans that set them apart from the dirty apes. Every myth on Earth pretty much shows this.
>>
>>16886679
I hate word games so much. Does no one look at the essence of meaning anymore?
>>
>>16887057
Literally what’s the fucking difference?

Jesus Christ why do you people have to neatly package everything into boxes.
>>
>>16887057
>but the overall organism remains the same
Are you fucking retarded
>>
>>16886679
>>16887057
Evolution in its strictest definition is just a change in allele frequencies from one generation to the next, within a population. That can occur through four different mechanisms: mutation, natural selection, genetic drift, and gene flow.

Evolution by natural selection is the only one of those four that always results in a higher fitness of a specific trait (not the individual as a whole, because sometimes deleterious traits are maintained for various reasons). When we use the term 'evolution' in common verbage, we usually refer to evolution by natural selection.

When a specific phenotype for a specific trait leads to a higher fitness, that is considered an adaption. So adaptation is the result of evolution by natural selection.

Some people use adaption to refer to an individual responding to a changing environment (i.e. plasticity mentioned early). The technically correct term would be acclimate. But from my experience, people use adaption to reference acclimation. Imo it is nitpicky to harp on the differences, but it does help us realize when adaption occurs versus when acclimation occurs. It also gets confusing because phenotypic plasticity can also evolve/adapt!
>>
I’ve met biologists who think that genetic drift is a microscopic form of adaptation or natural selection. From the determinist view it should be “random” not random.
>>
>>16899067
A population of what?
How is a generation a boundary?
What mechanism causes and entire population of organisms to evolve just because a single one dies?
>>
>>16899536
>A population of what?
Organisms
>How is a generation a boundary?
Because genetics don’t flow backwards from offspring to parent
>What mechanism causes and entire population of organisms to evolve just because a single one dies?
I see you’re still struggling with this
>>
>>16899570
Struggling with what? You can't even name a mechanism.
Genetics flowing backwards? That is a fine statement, but genetics change while organisms are alive anyways. The claim of backwards and forwards is a value judgement.
Additionally, this still doesn't define a generation. What is a generation? How do I tell generations apart?
>>
>>16899571
>You can't even name a mechanism
For what? You’re asking for a mechanism for how an organism dying changes the genetics of the rest of the individuals when you’ve been told that isn’t what happens multiple times
>but genetics change while organisms are alive anyways
And that only gets passed on when it reproduces
>Additionally, this still doesn't define a generation. What is a generation? How do I tell generations apart?
A generation is what we call the separation between parent and offspring
>>
>>16899590
Are you disagreeing that death changes allele frequency in a population of organisms?
Genetics are passed in more ways than through organism reproduction. Ignoring the other avenues for gene transfer, all offspring are their own generation with no peers and certainly of no population. Just another meaningless term to be piled on top of all of the others that can't be parsed through the defunct evolutionary lens.
>>
>>16899674
>Are you disagreeing that death changes allele frequency in a population of organisms?
No? You still seem to be struggling with this
>Genetics are passed in more ways than through organism reproduction
There are, but even if they get passed from organism A to B that doesn’t matter unless B reproduces or otherwise passes on that information. Also it doesn’t seem like you knew this until that one anon pointed out retroviruses
>all offspring are their own generation with no peers and certainly of no population
Incorrect. Population can refer to any continuous lineage or group of organisms. You seem to be under the impression that it’s necessary to look at just one species when referring to a population
>Just another meaningless term
It’s not, but you’ve made it apparent that you can only understand very small absolute terms
>>
>>16900030
ERV is hardly what is being discussed. You obviously never looked at basic gene transfer in simple organisms. Your new definition of generation is in direct contradiction to the previous one.
>A generation is what we call the separation between parent and offspring
You won't settle on the mechanism of how a single organism dying causes the entire population of organisms to evolve by definition. This is not science. You invent ad hoc terms on other loaded terms to obfuscate meaning through false equivocation. you cant even keep consistent in a +1 conversation chain.
Maybe you should find God.
>>
Evolution is so widely accepted in contemporary scientific thought that even self-serious Young Earth Creations include it in some form in their cope models.
The only reasonable questions relating to this are if/how abiogenesis occurs and why biblical literalism is a gay & retarded hermeneutic.
>>
God this board sucks
You guys suck
>>
Fake and gay
>>
God is an alien
>>
>>16886562
Less fake and gay then some Jewish story about a man made from dirt and a woman made from his rib.
>>
Prove that a human child is a product of evolution; it is insanity from a natural point of view that a child under four years of age cannot physically live as a human being.
>>
>>16902954
What? Are you saying a human child can’t be something that evolved because they aren’t independent? That’s retarded
>>
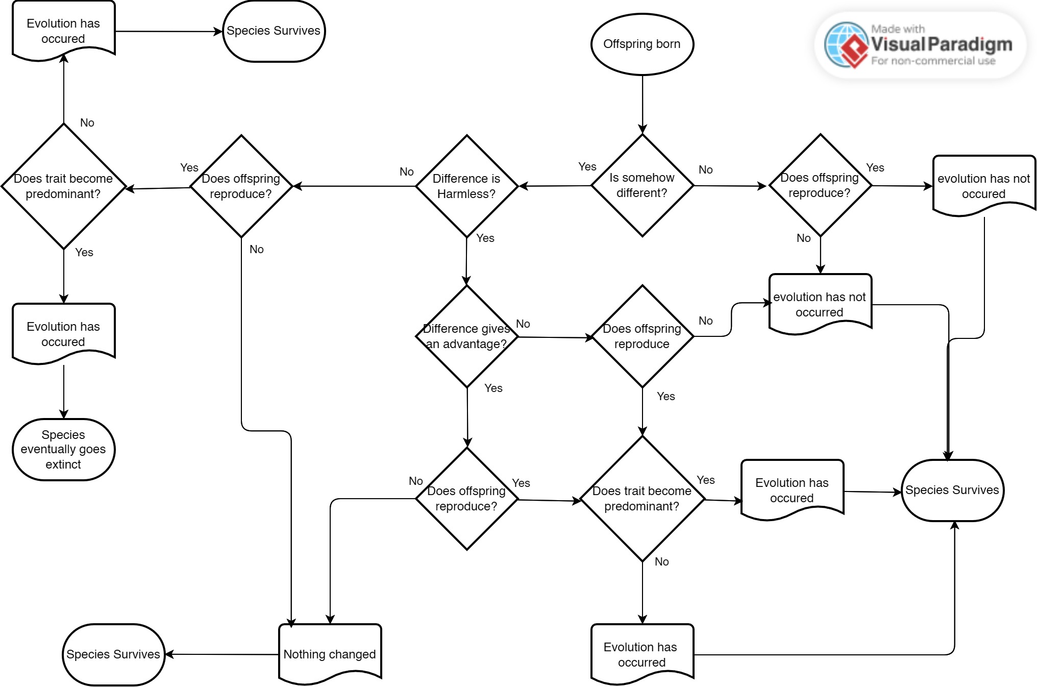
>>16886566
This is such a silly diagram because you don't need to add "evolution has occured" or "evolution has not occured"
>>
>>16886679
he doesn't believe in "macro" evolution. the whole
>fish becoming men
>dogs becoming whales
>>
>>16887129
almost got me
>>
>>16887281
>it's irrelevant because it does not attempt to describe the origin of life and that is infinitely more important.
It's frankly a little silly to call evolution "irrelevant" when its' study has had practical benefits across a wide range of fields.
I can name countless ways the study of evolution has already benefitted medicine, agriculture, and biology. which begs the question why the origin of life infinitely more important?
it seems much more like an arbitrary metric to me
It's frankly a little silly to call evolution "irrelevant" when its' study has had practical benefits across a wide range of fields.
I can name countless ways the study of evolution has already benefitted medicine, agriculture, and biology.
>there is no credible scientific explanation for the origin of life (there are several incredible ones)
When you break it down, there are really only two broad conclusions anyone can arrive to when trying to explain the origin of life.
Either life is part of an infinitely regressing system that has always existed and never had a beginning or there was a point at which non-life became life.
In that case the secular perspective would attribute this to an as-yet-undiscovered natural mechanisms,
while the religious perspective would attribute it to divine intervention.
I just find the rhetoric behind the secular explanation more sound because it's not invoking some kind of supernatural power.
>>
>>16903387
Evolution is a change in allele frequency. When an organism dies, the allele frequency in the population of organisms changes. What is the mechanism causing the entire population of organisms to evolve because one dies?
Billions of cells may die in an organism in a day. That is a lot of evolution. Many trillion moments of evolution in life and you are still a fag. What did Darwin mean by this?
>>
>>16886679

Fucker is a brainlet.
>>
>>16886562
What are the alternative theories to evolution?
>>
>>16903486
Sticking to classic Darwinism would actually be sane alternative to the "random mutation plus natural selection" fairytale. Clearly, things do evolve, nature does select and you can trace it. Sadly, no one knows the specifics.
>>
>>16903464
The thing I don't get about evolution is how did different numbers of chromosomes randomly pop up in an individual and miraculously doesn't kill it - how does that new number of chromosomes spread?
It basically has the same problem as Biblical creation (where did Adam's sons' wives come from? Was god also pulling them out of his sons' ribs?).
>>
>>16903464
>low iq rhetoric.jpg
The actual difference between microevolution and "macroevolution" is that one is actually observable while the other is a fantasy everyone is supposed to just accept based on faith in a logical leap.
>>
File: lol ev.jpg (51.4 KB)
51.4 KB
51.4 KB JPG
>>16886562
Na, Dinos didn't even exist

https://decodingsymbols.wordpress.com/2024/09/22/the-inexplicable-triceratops-diet-decoded/
https://decodingsymbols.wordpress.com/2023/12/15/dinosaurs/
https://decodingsymbols.wordpress.com/2024/09/22/the-inexplicable-triceratops-diet-decoded/
https://www.youtube.com/watch?v=vdSjyvIHVLw
https://www.youtube.com/watch?v=cCk-b9GaY5k
>>
>>16903372
Macro and micro evolution are the same thing on different time scales
>>
>>16903428
>What is the mechanism causing the entire population of organisms to evolve because one dies?
Why do you repeat the same question that keeps getting answered? Do you not like the answer or not understand it
>>
>>16903515
Different numbers of chromosomes aren’t necessarily lethal, just look at downies
>>
>>16903526
Macroevolution has been observed
>>
>>16903654
it's not that the extra chromosome would be lethal, but how would that work in reproduction when the other parent doesn't have this chromosome?
>>
>>16886562
>fake
tucker has no genuine opinions of his own
>gay
james tour is a cringy faggot
>>
>>16903464
Isn't this implying that there is no such thing as extinction?
>>
>>16903656
>Macroevolution has been observed
This is an incoherent response. You got filtered.
>>
>>16903843
If that’s incoherent to you then you have much bigger problems than some online argument
>>
>>16903821
No. Extinction is when the lineage is extinguished, which in this case would be if the sentence was cut off
>>
>>16903861
Let's assume it IS a coherent reply. What should I make of it? That you believe scientists have been keeping track of micro-evolution for millions of years to confirm that it did, indeed, produce the claimed divergences? Because unless you believe this, claiming "macroevolution has been observed" in the context of this thread is incoherent.
>>
>>16903877
>Because unless you believe this, claiming "macroevolution has been observed" in the context of this thread is incoherent
Oh so you just don’t know what macroevolution is. Gotcha
>>
>>16903879
>generic markov chain reply
I accept your full concession.
>>
>>16903894
I’ll explain it to you in really simple terms then
>you believe scientists have been keeping track of micro-evolution for millions of years
Macroevolution doesn’t have to take millions of years. Macroevolution just means evolution above species level. There is no specific time frame that decides macro vs micro. You don’t know what these terms mean but you use them anyways
>to confirm that it did, indeed, produce the claimed divergences
We are responsible for macroevolution occurring in domestic cattle, cats, goats, etc that are now distinct species from their wild ancestors
>inb4 anon doesn’t know what a species is
>>
>>16903915
Is species an objective category?
>>
>>16903916
Species is equally objective as the terms microevolution and macroevolution
>>
>>16903915
I'll explain to you in terms appropriate for 70 IQ inbreds like your entire genetic lineage: when people express skepticism about "macro-evolution", they're referring to the enormous gap between your belief that random mutation and natural selection account for the entire variety of life on the planet, and the actual observations of creatures evolving though that means. Whatever 110 IQ midwit you're parroting here is arguing irrelevant semantics.
>>
>>16903921
>when people express skepticism about "macro-evolution", they're referring to the enormous gap
Which isn’t what it means. You’re not doing yourself any favours talking about IQ when you’re too retarded to even learn the meaning of the words you’re arguing about. Confidently declaring the existence of an apparent enormous gap doesn’t conveniently create one
>>
>>16903918
Not an answer. How are species defined. If the statement is a cow become a modern cow, what is the criterion?
>>
>>16903921
>they're referring to the enormous gap
Is this alleged "gap" a hallucination of these "people" because their handlers hadn't given them their meds in time? I've seen lots of instances of such cases on this very board.
>>
>>16903927
>Which isn’t what it means.
It's what they mean by it and it's what your cult's thinking is actually all about. Your clownish defensive stance is basically an admission that you can't defend your actual beliefs against any degree of scrutiny.
>>
>>16903957
>If the statement is a cow become a modern cow
An aurochs became a cow*
>what is the criterion?
There is no single criterion, and there is no good definition of what separates one species from another. Just like how microevolution and macroevolution aren’t object terms, but you’re perfectly happy to use those. If evolution didn’t exist then it should be easy to separate species
>inb4 anon treats this as a gotcha without knowing about species concept
>>
>>16903967
>It's what they mean by it
So you admit they (you) don’t know what they’re (you’re) talking about?
>it's what your cult's thinking is actually all about
Is it?
>Your clownish defensive stance is basically an admission that you can't defend your actual beliefs against any degree of scrutiny
Projection. You aren’t capable of levelling any amount of scrutiny because you don’t know the first thing about evolutionary biology, which is why you constantly misuse terms
>>
>>16903969
Great, so you make a meaningless statement and I can just reject it outright lest anyone can make up whatever bullshit they want and it must be accepted. A cow became a modern cow, but it actually became an ubermensch nazi maker meant to oppress the intolerant blacks through lactose poisoning.
Based evolution killing blacks again.
>>
>>16903972
Why do people with obsessive mental illnesses often have a habit of "refuting" posts line by line or even fragment by fragment? I know disjointed speech is a thing. Is it related? Maybe they can't grasp and respond to the gestalt of someone else's thinking because they lack the mental clarity to even form one of their own? Or maybe they lack the impulse control to finish reading a sentence before they react with their emotionally incontinent drivel?
>>
>>16903916
>>16903957
Species is not an objective term. That’s not the point. The point is that macroevolution is defined as evolution above species level which is not how you are using the term. What you are referring to as macroevolution is something entirely different. Species not being an objective term doesn’t change anything here. Macroevolution and microevolution aren’t objective terms either. The fact that species is poorly defined is the same reason why the separation between macro and microevolution is poorly defined. That’s why this cope of “micro is real but macro isn’t” is so retarded. It refers to the same process
>>
>>16903982
It’s so I can spell it out for in as simple terms as possible. I know reading is hard for you guys as this thread has demonstrated multiple times
>>
>>16903988
You simply have a delusional mental illness. The term "macro-evolution" was coined by the very people who, in your delusional fantasy world, are misunderstanding it. Neo-Darwinists don't normally make that distinction or even acknowledge it unless they're forced to by critics.
>>
>>16903991
>The term "macro-evolution" was coined by the very people who, in your delusional fantasy world, are misunderstanding it
No it wasn’t. The term macroevolution was first used to describe the evolution of higher taxonomic ranks from lower ones, like a species giving rise to a genus. That is not even remotely the same as what you said. You are in no position to talk about delusional fantasy worlds when you make this shit up as you go
>>
>>16903997
Notice how your obsessive mental illness didn't permit you to actually finish reading that wiki article. Just goes back to >>16903982
:^)
>>
>>16903998
>maybe if I keep crying mental illness nobody will notice my retardation
>>
>>16903988
You should take into consideration that these "people" have genuine mental disorders which can make them believe in microaddition like 1 + 1 = 2 but not in macroaddition like 1 + 1 + 1 = 3 (too many squiggles for their rotten brains).
>>
>>16904001
>sure, inches are real but miles? Now that’s just crazy talk
>>
>>16904000
The guy who coined the distinction came up with it specifically to distinguish "evolution" as in gradual adaptations within a species, driven by random mutation and natural selection, from "evolution" as in whatever caused such a variety of wildly divergent species, which he believed to be driven by something else. Later on, Creationists latched onto this as a cudgel to beat pop-evo retards like you over the head with. There is no argument to be had about this. Take your meds, do some reading, then come back.
>>
>>16904010
>to distinguish "evolution" as in gradual adaptations within a species, driven by random mutation and natural selection, from "evolution" as in whatever caused such a variety of wildly divergent species
It was not the variety of species he took issue with, but the existence of higher taxonomic ranks. He believed that a higher taxonomic rank could not descend from a lower one. Also, macroevolution hasn’t been used in this way for almost a hundred years. This is not what creationists mean when they use the term macroevolution, which should be fucking obvious to you given what has already been said in this thread
>Take your meds, do some reading, then come back
Ironic
>>
>It was not the variety of species he took issue with, but the existence of higher taxonomic ranks.
Really no point talking to the mentally ill.
>>
>>16904027
>say the same thing as the guy you’re using as your crutch
>guh mental illness bwuh
I’m not surprised you can’t wrap your head around evolution
>>
>>16904030
You're psychotically ill. No two ways about that.
>>
>>16904035
Stay mad
>>
whales with legs whale leg whale with the whale with legs have whales with legs there’s whales whales with legs they have legs whales gay whales the whales whales with legs and have leg whale have with legs gay whales have legs have leg whales with the legs whales with whales have whale legs with the whale legs gay whales whales with whale leg whale with the whale with legs have whales with legs there’s whales whales with legs they legs have leg whales with the legs whales with whales have whale legs with the whale legs gay whales whales with whale leg whale with the whale with legs whale with the whale with legs have whales with legs there’s whales whales with legs they legs have leg legs whales with have leg whales have leg whales with the legs whales gay whales whale leg whale with the whale with legs have whales with legs there’s whales whales with legs they legs have leg whales with the legs whales with whales have with the legs gay whale with whales with legs
>>
File: kakokek.png (151.7 KB)
151.7 KB
151.7 KB PNG
Maybe someone who isn't an imbecile can explain to me how you get from "we can observe random mutation and natural selection causing a given degree of change" to "random mutation and natural selection account for the whole variety of life on the planet" without committing several blatant logical fallacies.

Protip: it's inherently impossible.
Protip #2: failed arguments about semantics as seen here previously are completely irrelevant to this issue.
>>
>>16904043
1) All life shares a traceable genetic homology
2) There is no stopping mechanism that prevents a “given degree of change” from adding up to more significant change over a greater time span

Hope this helps
>>
>>16904047
You have two premises, but where's the argument? You're the same mentally ill retard again, aren't you?
>>
>>16903863
Yeah, but it's also implying very strongly that if we had a creature, and then it's majority evolved into "something else," then we can't assume things like the Dinosaurs and the Dodo actually did go extinct and that it just didn't evolve. How CAN you say anything went extinct if it's trying to blur the line so much of what is or isn't a specific creature? How can we say Red went extinct and didn't just turn Purple then Blue?
>>
>>16904054
Extinction is just a word that humans use for when that happens. The fact that the word is used for both cases where a line just ends and when a creature changes sufficiently that it no longer appears in the fossil record but may still continue genetically is largely irrelevant to human experience because we haven't been around long enough for that distinction to matter.
Dodo's went extinct because there's no living creature descended from Dodos currently alive because we ate all the Dodos
Dinosaurs also went extinct even though their lineage survives in birds, because for human semantics reasons birds aren't close enough to a dinosaur for them to be considered dinosaurs in normal speech.

If you are outraged that words aren't clear, you could pitch a new word for one of the above scenarios. In other languages one may even exist right now.
>>
>>16904049
Shared genetics indicates shared ancestry. This is observable at every scale. Differences in genetics give rise to diversity of life and those differences are created by mutations
>>16904054
>How can we say Red went extinct and didn't just turn Purple then Blue?
In this case it did. We are just capable of recognising that an end product can be distinct from the starting point even if there is no distinct cutoff between the two. With the fossil record this isn’t much of a concern because 99% of the intermediates will be missing, but on an evolutionary scale you can’t identify the exact moment a wolf becomes a dog even though dogs and wolves are clearly different. This is also why taxonomy is arbitrary. We like to categorise things into neat sections but reality is a lot more fluid and blurry
>>
>>16904089
>Shared genetics indicates shared ancestry
>Differences in genetics give rise to diversity of life
You're just repeating your premise. Where's the argument?

> and those differences are created by mutations
You're just repeating your conclusion. Where's the argument?

Mentally ill retard.
>>
>>16886562
The only people who deny evolution are creationists, usually Christians or Muslims. Both the men in that picture are young earth creationists who think the world is like 6000 years old or some stupid shit. Also, "intelligent design" is just creationism and any form of evolution that has a telos or a mind guiding it, like "theistic evolution, god guided the mutations and shiiiieeet", or "Anunnaki aliens genetically modified people" or whatever. Basically, any idea of evolution where the evolutionary changes are telescopic and guided by a mind for some goal or purpose is itself just creationism and is not true. Evolution has no telos and there is no mind guiding it.
It has been proved that chaos produces order, and evolution as a mechanism (true blind mindless evolution) can produce unbounded complexity in principle. This has been mathematically proved. The actual reason for evolution denial is simply that people don't like that there is no telos to it.
>>
>>16904166
telic* (teleological)
>>
>>16904166
That's only true in real life. Online vast vast majority are just well poisoning jews and/or people hired to well poison by jews. This thread only exists for that purpose for instance. Flat earth, creationism and such exists here to associate stupidity and reality denial with people who correctly identify "conspiracy" theories like jewish control of media. The goal of a thread like this is to make sure normal people don't go into /pol/ to actually look at what is happening.
>>
>>16886562
We can observe species in transitional phases of evolution, such as evolving live birth from egg laying. There is no coherent, good faith argument that can be made against evolution. If you want to falsify it, you need to find contradictory evidence to it, good luck with that.
>>
>>16904120
I just gave it to you. What more do you want? It’s not my fault you’re illiterate
>>
>>16904070
>If you are outraged that words aren't clear,
I mean it's just sort of interesting, cause I never questioned any of these concepts at all until just recently. I get the arguments being made, but it comes with a lot of premises that we sort of just have to grant along with it. For example, the Red->Purple->Blue paragraph ALSO implies that everything just goes extinct period, which also seems ridiculous on its face. It's also missing out on the discussion I see brought up alot about cross categories, like why don't we see something of the canine family evolve into something that would be feline in nature, and things like that.

>>16904089
>We are just capable of recognising that an end product can be distinct from the starting point even if there is no distinct cutoff between the two. With the fossil record this isn’t much of a concern because 99% of the intermediates will be missing
Isn't this just sort of a convenient hand-waving though? It's a premise that only works when you presume it's already correct. "Well, we know evolution IS real, therefore we just haven't found these 99% of the intermediates yet, but we WILL!"
>>
>>16904516
>It's also missing out on the discussion I see brought up alot about cross categories, like why don't we see something of the canine family evolve into something that would be feline in nature
We do see this. Hyenas are Feliforms despite looking like dogs for example. That’s called convergent evolution
>Isn't this just sort of a convenient hand-waving though?
No because that isn’t the point of what I said. The point was not that red leads to blue, the point was that we can tell that red and blue are different even if there’s no obvious point of transition from one to another. That is referring to how distinctions between taxa are blurry and not well defined, not the existence of evolution
>It's a premise that only works when you presume it's already correct
“We haven’t found the intermediates but we will” isn’t the premise either. Most of those intermediates won’t be found because fossilisation is rare. Again that’s not the point
>>
>>16904733
>Hyenas are Feliforms despite looking like dogs for example.
Okay, but this is the kinda thing thing that's giving such a huge leeway for me to ask these questions in the first place. I googled this, and apparently they are from a family on their own called Hyaenidae, and despite looking and sounding and acting a lot like dogs, are considered closer to cats because "One of the bones in their ear is a little different. Therefore they MUST be cats." What makes this extra bizarre to me is that the same article goes on to talk about how "Oh all those dog traits? Yeah that's called convergent evolution, where traits from other species just coincidentally show up here."

Nigga, what? How do we know they aren't canines that have a convergent evolution in the ear?

This also brings to mind some of the drama around Pandas, where for awhile scientists changed the classification from bear to raccoon for some reason. Then after awhile they went "Actually we changed our minds, these bear-like things actually turned out to be bears."

It also brings to mind the argument about Javelinas and Pigs. People "um askchually" that Javelinas are Peccaries, which look like pigs, act like pigs, etc. But are VEEEERY different. And then when you ask these eggheads "How are they different," they wind up backing themselves into a corner and calling you anti-science.

I can appreciate that the study of this stuff takes a long time to get correct, but this just seems like we are at a stage in understanding this that absolutely NOBODY should be making any sort of claim like this shit cause nobody understands fucking shit about the topic.

1/2
>>
>>16904733
>the point was that we can tell that red and blue are different even if there’s no obvious point of transition from one to another.
Without getting into the actual topic of wavelengths and just sticking to the mapping, this analogy ONLY works because we know of purple. You're saying we don't know purple exists, yet Blue MUST come from Red. Red and Blue might be entirely exclusive to each other, and we're just assuming that purple is there, we just haven't found it yet. How do we know that this isn't some cute little narrative someone with a lot of power in the scientific community is pushing forward?

>Most of those intermediates won’t be found because fossilisation is rare. Again that’s not the point
Isn't that even worse? We're just making gross assumptions and just saying "It HAS to be true!" It's the same exact presumption, but now it seems to be going off of a blind faith, no? "Just trust bro, this is how it all works. No I can't actually show you the golden tablets I found in my attic, they're invisible. But it's real, so follow every word I speak."

2/2
>>
>>16904920
>>16904921
The reason their closer to cats is that phylogenetic analysis shows that they are genetically far closer to cats than dogs.
>>
>>16904960
What does that mean?
>>
>>16904920
>One of the bones in their ear is a little different
That’s just a diagnostic feature of the clade, traits like that aren’t defining features. If a canid evolved the same bone that wouldn’t turn it into a Feliform. Also genetics confirms their placement in Feliformia
>Therefore they MUST be cats
They aren’t cats. It doesn’t say that. They’re closer related to cats than dogs
>How do we know they aren't canines that have a convergent evolution in the ear?
Because the genetics clades them with Feliforms, not Caniforms
>scientists changed the classification from bear to raccoon for some reason
This was a scientist who thought giant pandas were closer to red pandas because they both share the same fake thumb used for eating bamboo and similar skull features/dentition. That was in the 19th century before we had genetic analysis, since then giant pandas are firmly placed in Ursidae and red pandas are also placed in their own family distinct raccoons. That hasn’t been drama for ages
>And then when you ask these eggheads "How are they different," they wind up backing themselves into a corner and calling you anti-science
Not really. They just look similar to normies like yourself. You say this like you’ve ever asked a pig expert about the difference
>>16904921
>You're saying we don't know purple exists
I’m not saying that though
>Red and Blue might be entirely exclusive to each other, and we're just assuming that purple is there, we just haven't found it yet
Again that’s not the point. The point is that macro and micro evolution are the same process, saying one exists but the other doesn’t is retarded
>Isn't that even worse? We're just making gross assumptions and just saying "It HAS to be true!"
But it’s not a gross assumption. We do find some of the intermediates. We don’t find all of them, but we have quite a few. Some lineages have a more complete picture than others like how whales have nearly every step
>>
>>16905114
Read this:
>https://www.sciencedirect.com/science/article/abs/pii/S1055790305003623
And this:
>https://www.sciencedirect.com/science/article/abs/pii/S1055790309004424
And this:
>https://www.sciencedirect.com/science/article/abs/pii/S1055790304002556
>>
>>16905256
You're either very autistic or pedantic. Either way, I don't hate it.

>If a canid evolved the same bone that wouldn’t turn it into a Feliform.
Yes, that's exactly what I'm saying. I'm saying that + the panda + the Javalina are showing me that this is actually still contentious and we shouldn't be affirming hard claims to this cause the subject appears to be new.

>genetics
This doesn't seem as reliable as I thought it before. Apparently we can't really tell many things about people and their origins based on DNA as evidenced by the scams like 23 and Me promising DNA analysis and then sending you made up shit based on your name and declared race.

>That hasn’t been drama for ages
1985 isn't ages relative to the discussion of evolution though. That is very recent.

>You say this like you’ve ever asked a pig expert about the difference
Then I'll just ask you. In the same manner that I can look at a cat and look at a dog and tell you which is which, If I'm looking at two animals, how do I tell which one is a peccary and which one is a pig?

>I’m not saying that though
You're saying that you see red, and you see blue, and you see genetic similarities. Therefore, with the premise of evolution being true, purple existed. However you're also saying that for many species we haven't found purple and in fact are expecting that we won't ever find purple. How is that not you saying that we don't actually KNOW that purple exists, and aren't just assuming it within the framework of evolution?

>saying one exists but the other doesn’t is retarded
Why? There seems to be some sort of inherent and interesting limitations on evolution in general, like how many species evolve only ever so slightly over thousands of iterations, or not at all.

>Some lineages have a more complete picture than others like how whales have nearly every step
But with my doubts about genetics from above, how are we certain that every step was really part of every step of the evolution?
>>
>>16905389
>this is actually still contentious
It really isn’t. Literally nobody is arguing that hyenas are Caniforms, etc
>This doesn't seem as reliable as I thought it before
It is the most reliable method, much more reliable than “they kinda look similar”
>as evidenced by the scams like 23 and Me promising DNA analysis and then sending you made up shit based on your name and declared race
Those aren’t even remotely similar. They aren’t using the same markers and the differences between two humans is incomparable to a hyena and a dog
>1985 isn't ages relative to the discussion of evolution though. That is very recent
Using DNA for figuring out phylogenies only started in the 60s, it didn’t take long to prove pandas aren’t raccoons. An evolutionary timeframe is irrelevant there
>If I'm looking at two animals, how do I tell which one is a peccary and which one is a pig?
They have different dental formulas, different gut anatomy, a different number of toes, etc. All of those are diagnostic and more accurate than looking kinda similar
>Therefore, with the premise of evolution being true, purple existed
I’m not sure how many times I need to say that’s not the premise. Again, the point of that image is not to prove evolution exists. It’s to show that macro and micro evolution are the same process and the distinction between them is arbitrary
>There seems to be some sort of inherent and interesting limitations on evolution in general, like how many species evolve only ever so slightly over thousands of iterations
That’s not because of some limitation. Evolution occurs in response to selective pressure. If that pressure doesn’t change then the organism doesn’t change much
>or not at all
Not one species doesn’t evolve at all. That goes for all the famous examples like horseshoe crabs or whatever too
>But with my doubts about genetics from above
Please go learn something about genetics before trying to talk about it
>>
>>16905395
The entire point though is that it's a bad analogy. Many of the points you listed (bro I'm not going point-to-point in a dying thread) ARE still contentious for many reasons, the study is relatively new, and there are tons of gaps in the science as-is. Even your explanations on Pig vs Peccary is ridiculous and goes back to the original point about the Hyena's are cats because of a single ear-bone. ALL of it boils down to the fact that the premise of the picture IS to prove that the distinguishing point of evolution (the theory that rather than tiny details changing over time, there is a huge chain) still leaves a lot to be desired.

Silly.
>>
>>16905397
>Many of the points you listed ARE still contentious for many reasons
Name literally one. None of those are contentious. Literally not a single zoologist thinks hyenas are closer to dogs or whatever
>bro I'm not going point-to-point in a dying thread
If you can’t address them then just say so
>Even your explanations on Pig vs Peccary is ridiculous and goes back to the original point about the Hyena's are cats because of a single ear-bone
Asserting that it’s ridiculous doesn’t make it true. Please explain how these aren’t diagnostic features, demonstrate your expertise you fucking pseud. You don’t know the first thing about this and are trying to speak like you know shit
>ALL of it boils down to the fact that the premise of the picture IS to prove that the distinguishing point of evolution
What does this even mean? I don’t get how you’re still get struggling to understand the point of why he posted that image
>>
>>16905397
>Hyena's are cats
Nobody said this. Learn the terms before trying to argue about them, it just makes you look retarded
>>
>>16894964
We have bacteria which can survive radiation and vaacum, as well as extremely high temperatures but not quite autoclave. But you can't adapt to total annihilation, imagine if you nuked humans at ground zero, even if you could theoretically have an organism which survived nuclear blasts, nobody could adapt all the way in a single mutation and nobody would survive the nukes even partially. Antibiotics are just a bacterial toxin, they work on basic biological rules and thus they're easy to adapt to.
>>
Gaaaaay, but not fake.

Reply to Thread #16886562


Supported: JPG, PNG, GIF, WebP, WebM, MP4, MP3 (max 4MB)